Sign In | Join Free | My howtoaddlikebutton.com
China Shenzhen Best Automation Equipment Co., Ltd. logo
Shenzhen Best Automation Equipment Co., Ltd.
BT Focusing on cylindrical lithium battery Pack Intelligent Automated Production Line Equipment
Verified Supplier

5 Years

Home > Lithium Ion Battery Production Line >

Automatic Prismatic Battery Pack Production Line for EV battery/electric car battery

Shenzhen Best Automation Equipment Co., Ltd.
Trust Seal
Verified Supplier
Credit Check
Supplier Assessment
Contact Now

Automatic Prismatic Battery Pack Production Line for EV battery/electric car battery

Brand Name : BT

Model Number : BT-FX11B

Certification : CE

Place of Origin : China

MOQ : 1

Price : USD250000-350000/set

Payment Terms : T/T

Supply Ability : 20sets/year

Delivery Time : 90 work days

Packaging Details : container

Cell Type : Li-Ion Prismatic cells

Production Capacity : High

Production Efficiency : 600pcs/h

Production Line Configuration : Customizable

Production Line Delivery Time : 90 days

Production Line Length : Customizable

Production Line Warranty : 2 Years

Production Line Width : Customizable

Power : 380V±10%,30KW 50HZ

Air pressure : 0.4-0.8Mpa

Application : EV battery/Car battery/Solar battery production

Contact Now

Automatic Prismatic Battery Pack Production Line for EV battery/Electric Car battery

I. Application scope and function description of the equipment

1 Equipment suitable cell type:prismatic cell

2 Equipment suitable cell size: L60-290MM,W20-82MM,H100-280MM

3 Main functions of the equipment: It is used for prismatic cell battery PACK automation pack equipment, mainly used for automobile battery modules. Power battery module. Energy storage battery module.

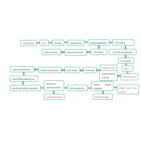
4 Main components of Automatic Prismatic Battery Pack Production Line for EV battery/electric car battery (production process) :

Automatic Prismatic Battery Pack Production Line for EV battery/electric car battery

5 4000W laser is configured as standard. Other power is optional.

6 Laser welding maximum stroke: X axis direction 800MM, Y axis direction 500MM.

7 Comprehensive production efficiency:400-600PCS/H depending on the size of cells

8 Product qualified rate: >99. 5%

9 Equipment operation rate: 98%

II. Schematic diagram of automatic production line for BT-FX11-10 Automatic Prismatic Battery Pack Production Line for EV battery/electric car battery

Automatic Prismatic Battery Pack Production Line for EV battery/electric car battery

Ⅲ. Device Environment Requirements

1 Power supply: AC three-phase 380V±10%, 30KW 50HZ

2 Air source: 0.4-0.8Mpa, no water mist, no impurities

3 Ambient temperature: 10-45℃

4 Ambient humidity: not more than 85R.H (no moisture condensation)

5 Environmental requirements: No strong vibration, no strong electromagnetic interference, no corrosive gas, flammable and explosive gas

Automatic Prismatic Battery Pack Production Line for EV battery/electric car batteryAutomatic Prismatic Battery Pack Production Line for EV battery/electric car batteryAutomatic Prismatic Battery Pack Production Line for EV battery/electric car battery

Ⅳ Quality assurance

The shelf life of the equipment shall be no less than 12 months from the date of acceptance of the equipment, human factors.

Natural disasters, except force majeure and wearing parts.Automatic Prismatic Battery Pack Production Line for EV battery/electric car battery.

FAQ

A:How do I confirm that you are the manufacturer?

B:1 Clear front desk photo with our factory name.

2 Video calls during working hours, no advance booking is required.

3 Any time agent visit factory,no advance booking is required.

4 Inquire production progress at any time, provide photos and videos, etc.

5 Professional engineers solving after sale service problems.

A:What types of machines can we make?

B:All kinds of battery assembly machines.Cell testing,insulation paper sticking,sorting,welding,testing,aging.

For cylindrical/prismatic/polymer cells,manual and automatic,single machine and production line.

A:Can you help me to set up a plant?

B:Yes,please provide your raw materials and products details,your requirements about efficiency,your budget,we will send a plan to you.If you need we can also introduce some suppliers of raw materials to you.

A:What if the machine parameters you showed are different from what I need?

B:Please send your requirement details to us.As a manufacturer,most of our machines are customized.We’re sure that we can fix your requirements.

A:Do you support after sales service?

B:Yes, after purchase we will have professionals to install and train, and the warranty is two years. Exported to Europe and the United States, Southeast Asian countries, there is a site in India.Automatic Prismatic Battery Pack Production Line for EV battery/electric car battery

Automatic Prismatic Battery Pack Production Line for EV battery/electric car battery

Automatic Prismatic Battery Pack Production Line for EV battery/electric car batteryAutomatic Prismatic Battery Pack Production Line for EV battery/electric car battery

Automatic Prismatic Battery Pack Production Line for EV battery/electric car batteryAutomatic Prismatic Battery Pack Production Line for EV battery/electric car battery


Product Tags:

Prismatic Battery Pack Production Line

      

EV battery Pack Production Line

      

EV Battery Pack Production Line

      
Wholesale Automatic Prismatic Battery Pack Production Line for EV battery/electric car battery from china suppliers

Automatic Prismatic Battery Pack Production Line for EV battery/electric car battery Images

Inquiry Cart 0
Send your message to this supplier
 
*From:
*To: Shenzhen Best Automation Equipment Co., Ltd.
*Subject:
*Message:
Characters Remaining: (0/3000)
 
Inquiry Cart 0